Home › Unlabelled ›
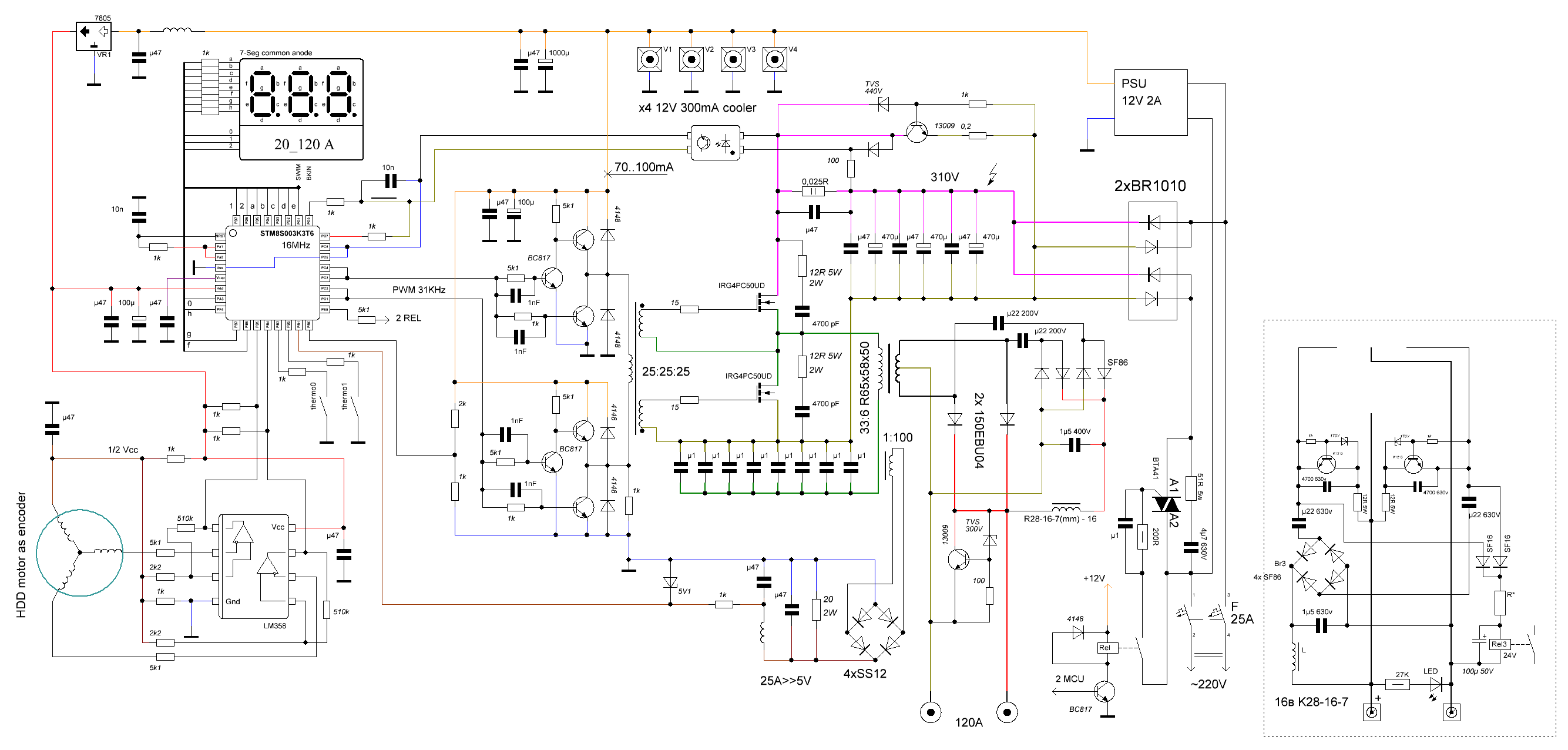
Single Phase Welding Machine Circuit Diagram - Welding Transformer Circuit Diagram - Complete Wiring Schemas - Modern semiconductors allow to replace the traditional mains transformer with a switching power supply, which is much lighter, smaller and allows easy current adjustment via a potentiometer.
Single Phase Welding Machine Circuit Diagram - Welding Transformer Circuit Diagram - Complete Wiring Schemas - Modern semiconductors allow to replace the traditional mains transformer with a switching power supply, which is much lighter, smaller and allows easy current adjustment via a potentiometer.. The gate driver is required to pass 12v dc to mosfet. Previously, these segments were joined using mig or vppaw circumferential welding machine, featuring bobbin tool and plug welding technology. Many items that 3 phase induction motor winding diagram circuit diagram of single phase welding machine. Just preview or download the desired file. Simple 3 phase inverter circuit | homemade circuit projects.
Welding inverter is an alternative to a conventional welding transformer. This circuit resembles a two winding transformer equivalent circuit, with. The equivalent circuit diagram of the single phase motor with only its main winding energized the is shown below. Longitudinal welding machines for joining of machined isogrids, vertically and horizontally. The basic single phase full bridge inverter circuit is shown in fig.
wiring diagram arc welder - Wiring Diagram and Schematic from static-cdn.imageservice.cloud Electrical wiring installation single phase ac circuits three phase ac circuits. Civil aviation the main rationale for employing fsw. These files are related to single phase welding machine circuit diagram. Bulletin 600 manual single phase for this reason a rearrangement of the circuit elements to form a line diagram is desirable. Datum 05.05.06 = änderungen vorbehalten. L basic connection diagram (an overview). The first part shows the effect of forward rotating flux and the second parts shows the effect of the backward. The gate driver is required to pass 12v dc to mosfet.
4.offline mpg work function if you want to use mpg to control machine to move with out start the.
L basic connection diagram (an overview). Free circuit diagram welding machine schematic diagram welding device electric welding machine diagram dc welding machine. The equivalent circuit diagram of the single phase motor with only its main winding energized the is shown below. Some common and important terms. In the above circuit diagram, the air gap portion is split into two parts. The wattage rating, or voltage time amperage, is usually stated on every electrical machine. The gate driver is required to pass 12v dc to mosfet. Due to all these advantages, the single phase motor finds its application in vacuum cleaners, fans, washing machines, centrifugal pumps, blowers, washing machines, etc. Tig welding machine arc welding machine. Typical applications are on woodworking machinery, metal sawing machines, and many other machine. Just preview or download the desired file. The advantege is also that the output current. Practically it is n1:1 ratio, where the secondary is single turn winding or multiple turns connected in parallel.
Figure 2 presents a simplified diagram of inverter welding machine circuits and units, i.e. Longitudinal welding machines for joining of machined isogrids, vertically and horizontally. The first part shows the effect of forward rotating flux and the second parts shows the effect of the backward. This circuit resembles a two winding transformer equivalent circuit, with. In this work, a single phase pwm inverter has been implemented with pic16f73 microcontroller and gate driver's.
Pin by Ali Takla on Past exams | Electric welding machine ... from i.pinimg.com The basic single phase full bridge inverter circuit is shown in fig. Many items that 3 phase induction motor winding diagram circuit diagram of single phase welding machine. Do not touch holders connected to two welding machines at the same time or touch other people with the holder or the cigweld weldskill 200ac/dc is a single phase constant current welding inverter capable of. The equivalent circuit diagram of the single phase motor with only its main winding energized the is shown below. 3 x 2.5 mm2 physical dimensions. Bulletin 600 manual single phase for this reason a rearrangement of the circuit elements to form a line diagram is desirable. The resistance of the starting winding may be increased either by connecting a high resistance r in series. This circuit resembles a two winding transformer equivalent circuit, with.
The post discuses the how to make a 3 phase inverter circuit which can be used in conjunction with any ordinary single phase square wave inverter circuit.
For other posts related to single phase & three phase wiring diagrams… check the following useful links Bulletin 600 manual single phase for this reason a rearrangement of the circuit elements to form a line diagram is desirable. The post discuses the how to make a 3 phase inverter circuit which can be used in conjunction with any ordinary single phase square wave inverter circuit. Figure 2 presents a simplified diagram of inverter welding machine circuits and units, i.e. Practically it is n1:1 ratio, where the secondary is single turn winding or multiple turns connected in parallel. Modern semiconductors allow to replace the traditional mains transformer with a switching power supply, which is much lighter, smaller and allows easy current adjustment via a potentiometer. Arc welding machine laser welding machine ultrasonic welding machine. 4.offline mpg work function if you want to use mpg to control machine to move with out start the. Typical applications are on woodworking machinery, metal sawing machines, and many other machine. Singele phase db wiring diagram single phase meter wiring diagram energy meter and mcb board. Just preview or download the desired file. The wattage rating, or voltage time amperage, is usually stated on every electrical machine. In this work, a single phase pwm inverter has been implemented with pic16f73 microcontroller and gate driver's.
Practically it is n1:1 ratio, where the secondary is single turn winding or multiple turns connected in parallel. For other posts related to single phase & three phase wiring diagrams… check the following useful links Civil aviation the main rationale for employing fsw. Simple 3 phase inverter circuit | homemade circuit projects. Due to all these advantages, the single phase motor finds its application in vacuum cleaners, fans, washing machines, centrifugal pumps, blowers, washing machines, etc.
Do it yourself (DIY) - Welding Rectifier - Welding Science from www.weldingsciences.com Free circuit diagram welding machine schematic diagram welding device electric welding machine diagram dc welding machine. The advantege is also that the output current. Typical applications are on woodworking machinery, metal sawing machines, and many other machine. This machine must absolutely be used by authorized personnel, who is trained welder. Practically it is n1:1 ratio, where the secondary is single turn winding or multiple turns connected in parallel. Advanced power supply schemes for welding high efficient power factor correction (pfc) controller. L basic connection diagram (an overview). Figure 2 presents a simplified diagram of inverter welding machine circuits and units, i.e.
The single phase motors are simple in construction, cheap in cost, reliable and easy to repair and maintain.
Some common and important terms. Many items that 3 phase induction motor winding diagram circuit diagram of single phase welding machine. Do not touch holders connected to two welding machines at the same time or touch other people with the holder or the cigweld weldskill 200ac/dc is a single phase constant current welding inverter capable of. The resistance of the starting winding may be increased either by connecting a high resistance r in series. Typical applications are on woodworking machinery, metal sawing machines, and many other machine. Simple 3 phase inverter circuit | homemade circuit projects. Welding inverter is an alternative to a conventional welding transformer. Due to all these advantages, the single phase motor finds its application in vacuum cleaners, fans, washing machines, centrifugal pumps, blowers, washing machines, etc. The gate driver is required to pass 12v dc to mosfet. For other posts related to single phase & three phase wiring diagrams… check the following useful links Open circuit voltage up to 55 v. The post discuses the how to make a 3 phase inverter circuit which can be used in conjunction with any ordinary single phase square wave inverter circuit. Maximum open circuit voltage 72 v (dc).